十二月 19 2019
UC3842中文资料_电路图_引脚图_PDF下载_替代型号_封装_参数
描述
UC3842是一种性能优良的电流控制型脉宽调制芯片。该调制器单端输出,能直接驱动双极型的功率管或场效应管。
产品图片

UC3842
规格参数
产品型号 | UC3842 |
| 制造商 | 德州仪器(TI) |
| 说明 | 转换器离线升压,降压,反激式,正激拓扑高达500kHz的8引脚PDIP |
| 类别 | 集成电路(IC) |
| PWM类型 | 电流模式 |
| 数输出 | 1 |
| 频率-最大值 | 500kHz |
| 电源电压 | 10 V〜30 V |
| 状态 | 活性 |
| 隔离 | 是 |
| 频率(最小值)(kHz) | 26 |
| 特征 | 误差放大器,多拓扑 |
| 占空比(最大) | 100% |
| 拓扑结构 | Boost,Buck,Buck-Boost,Flyback,Forward |
| Vin(最小)(V) | 16 |
| UVLO阈值开/关(V) | 16/10 |
| 门驱动(Typ)(A) | 1个 |
| Vin(最大)(V) | 400 |
| 安装 | THT |
| 工作温度 | 0°C〜70°C |
| 包装/箱 | 8-DIP(0.300英寸,7.62mm) |
| 包装 | 管道配件 |
特点
内含欠电压锁定电路
低启动电流(典型值为 0.12mA)
稳定的内部基准电压源
大电流推挽输出(驱动电流达 1A)
工作频率可到 500kHz
自动负反馈补偿电路
双脉冲抑制
较强的负载响应特性
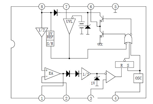
电路图
引脚图
引脚功能说明
引脚号 | 引脚名称 | 描述 |
| 1 | 误差放大器的输出端 | 外接阻容元件用于改善误差放大器的增益和频率特性; |
| 2 | 反馈电压输入端 | 此脚电压与误差放大器同相端的2.5V 基准电压进行比较,产生误差电压,从而控制脉冲宽度; |
| 3 | 电流检测输入端 | 当检测电压超过1V时缩小脉冲宽度使电源处于间歇工作状态; |
| 4 | 定时端 | 内部振荡器的工作频率由外接的阻容时间常数决定,f=1.72/(RT×CT); |
| 5 | 公共地端 | |
| 6 | 推挽输出端 | 内部为图腾柱式,上升、下降时间仅为50ns 驱动能力为±1A ; |
| 7 | 直流电源供电端 | 具有欠、过压锁定功能,芯片功耗为15mW; |
| 8 | 5V 基准电压输出端 | 有50mA 的负载能力。 |
封装

UC3842封装图
替代型号
GM3842、B3842、LND3842、CS3842、PL3842、IP3842、LM3842、GM3842A、UTCUC3842A、KA3842A、DBL3842A、CM3842、AIC3842、SG3842、AP3842、KIA3842、TL3842
PDF资料
产品制造商介绍
德州仪器于1951年创建。它由地球物理业务公司(Geophysical Service Incorporated, GSI)整组而产生。这家公司最初生产地震工业和国防电子的相关设备。TI于20世纪50年代初开始研究晶体管,同时也制造了世界上第一个商用硅晶体管。1954年,TI研发制造了第一台晶体管收音机,1958年,在TI中新研究实验室工作的Jack Kilby发明了集成电路。1961年,TI为美国空军制造了第一台集成电路电脑。50年代末期,TI开始研究红外线技术,随后TI涉足制造导弹和炸弹的雷达系统,导航和控制系统。世界上第一台便携式计算器由TI于1967年发明。
相关文章
-
UC3842在电压反馈电路中的应用
通常,PWM型开关电源把输出电压的采样作为PWM控制器的反馈电压,该反馈电压经PWM控制器内部的误差放大器后,调整开关信号的占空比以实现输出电压的稳定。但不同的电压反馈电路,其输出...
相关产品推荐
| 图片 | 产品型号 | 品牌 | 描述 | 数量 | 价格 (USD) |
![]() |
UC3845 | Company:Texas Instruments | Remark:UC3845是高性能固定频率电流模式控制器专为离线和直流至直流变换器应用而设计,为设计人员提供只需最少外部元件就能获得成本效益高的解决方案。 | In Stock:On Order Buy |
Buy | Price:call | ![]() |
UC3854BN | Company:Texas Instruments | Remark:产品型号:UC3854BN 描述:IC PFC CTR AV CURR 200KHZ 16DIP 分类:集成电路(IC),PMIC-PFC(功率因数校正) 制造商:德州仪器 打包:管 零件状态:活性 | In Stock:On Order Buy |
Buy | Price:call | ![]() |
UC3825N | Company:Texas Instruments | Remark:产品型号:UC3825N 描述:IC REG CTRL MULT TOPOLOGY 16DIP 分类:集成电路(IC),PMIC-稳压器-DC DC开关控制器 制造商:德州仪器 打包:管 零件状态:活性 | In Stock:On Order Buy |
Buy | Price:call |




