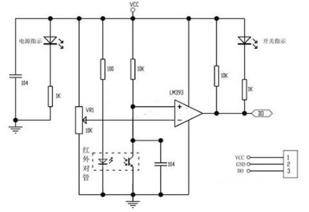
循迹小车是一种可以沿着预设的轨迹路线行驶的小车,在许多教学实验场合均有应用。而在循迹小车行驶的过程中,如何让小车能够准确地沿着轨迹线路行驶而不出现较大的偏差,是应用循迹小车的根本。然而,现有的循迹小车,由于其一般采用的是红外反射方式反馈小车的行驶轨迹...
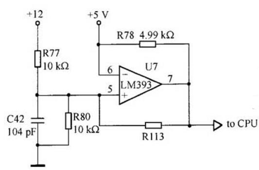
LM393是双电压比较器集成电路。输出负载电阻能衔接在可允许电源电压范围内的任何电源电压上,不受 Vcc端电压值的限制。此输出能作为一个简单的对地SPS开路(当不用负载电阻没被运用),输出部分的陷电流被可能得到的驱动和器件的β值所限制。当达到极限电流(16mA)时,输出晶体管将退出而且输出电压将很快上升。
七月 31 2019
循迹小车是一种可以沿着预设的轨迹路线行驶的小车,在许多教学实验场合均有应用。而在循迹小车行驶的过程中,如何让小车能够准确地沿着轨迹线路行驶而不出现较大的偏差,是应用循迹小车的根本。然而,现有的循迹小车,由于其一般采用的是红外反射方式反馈小车的行驶轨迹...
六月 4 2019
LM393是双电压比较器集成电路。输出负载电阻能衔接在可允许电源电压范围内的任何电源电压上,不受 Vcc端电压值的限制。此输出能作为一个简单的对地SPS开路(当不用负载电阻没被运用),输出部分的陷电流被可能得到的驱动和器件的β值所限制。当达到极限电流...
六月 3 2019
LM393内具有2个独立的高精密度电压比较器,其偏置电压可低至2.0mV。使用单电源供电,供电压宽。优点是:高精度比较器;可减少温度单的VOS漂移;不用双电源供电;全部用一致的逻辑格式。本文介绍LM393比较器的典型电路。
六月 3 2019
LM393的功能是输出负载电阻能衔接在可允许电源电压范围内的任何电源电压上,不受 Vcc端电压值的限制。此输出能作为一个简单的对地SPS开路(当不用负载电阻没被运用),输出部分的陷电流被可能得到的驱动和器件的β值所限制。当达到极限电流(16mA)时,...