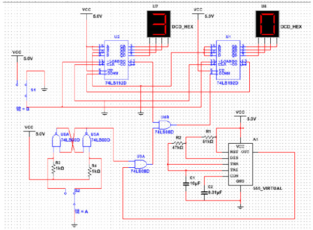
74LS192是同步十进制可逆计数器,它具有双时钟输入,并具有清除和置数等功能。可以直接级联而无需外接电路,借位和进位两输出端可级联递增计数和递减计数,使用方便。本文讲解了基于74LS192的30秒倒计时设计过程。
74LS192是同步十进制可逆计数器,它具有双时钟输入,并具有清除和置数等功能。可以直接级联而无需外接电路,借位和进位两输出端可级联递增计数和递减计数,使用方便。
七月 18 2019
74LS192是同步十进制可逆计数器,它具有双时钟输入,并具有清除和置数等功能。可以直接级联而无需外接电路,借位和进位两输出端可级联递增计数和递减计数,使用方便。本文讲解了基于74LS192的30秒倒计时设计过程。