LM358是双运算放大器。内部包括有两个独立的、高增益、内部频率补偿的运算放大器,适合于电源电压范围很宽的单电源使用,也适用于双电源工作模式,在推荐的工作条件下,电源电流与电源电压无关。它的使用范围包括传感放大器、直流增益模块和其他所有可用单电源供电的使用运算放大器的场合。

六月 12 2020

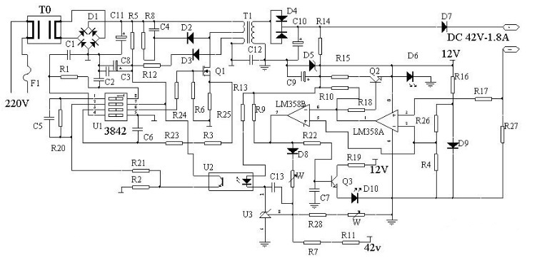
基于LM358的线性直流稳压电源设计

当今社会人们享受着电子设备带来极大的便利,但是任何电子设备都有一个共同的电路——电源电路。电子设备对电源电路的要求就是能够提供持续稳定、满足负载要求的电能,而且通常情况下都要求提供稳定的直流电能。提供这种稳定的直流电能的电源就是直流稳压电源;同时,在...

继续阅读 »

六月 10 2019

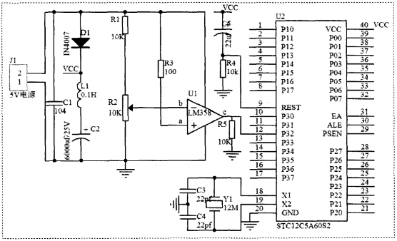
基于LM358的单片机掉电保护电路设计

在单片机系统中为了防止突然掉电而造成数据丢失,一般需要把重要的数据存储在EEPROM中。由于EEPROM擦写寿命有限,故不宜程序每执行一遍,对其擦除一次。本设计提出了一种以LM358为电压比较器,当检测到系统掉电时才对EEPROM进行擦写的掉电保护系...

继续阅读 »

六月 10 2019

基于LM358的PWM滤波实现数模转换电路

基于脉宽调制(PWM)波形的频谱理论分析,针对交流伺服电机实现速度闭环控制需要(±10)V模拟信号输入的要求,本文设计基于LM358芯片的PWM滤波的(±10)V模拟信号输出的电路。LM358内部包括有两个独立的、高增益、内部频率补偿的运算放大器,适...

继续阅读 »

六月 3 2019

LM358呼吸灯的制作原理

呼吸灯是随着数码产品新生的一种装饰LED电路,在手机、鼠标、电脑机箱,家庭灯具等等上可以看见。如果手机里面有未处理的通知,比如说未接来电,未查收的短信等等,呼吸灯就会由暗到亮的变化,像呼吸一样那么有节奏,起到一个通知提醒的作用。

继续阅读 »

六月 3 2019

lm358p的引脚功能及技术参数

lm358p是档次非常高的双运算放大电路,稳定性极高,价格便宜,此芯片由二个独立的高增益运算放大器构成,该电路可在3v到32v的电源电压范围内单电源工作,也可在双电源条件下独立工作,并具有内部频率补偿,该电路在家用电器上和工业自动化及光 电 机一体化...

继续阅读 »

六月 3 2019

LM358与LM324、LMV358的区别

LM324系列是低成本的四路运算放大器,具有真正的差分输入。其的应用领域包括传感器放大器,直流增益模块和所有传统的运算放大器可以更容易地在单电源系统中实现的电路。目前在市场上也有很多相似的型号,那么这些型号与LM358有什么区别呢?

继续阅读 »

六月 1 2019

采用LM358组成的电路设计

LM358是一种应用及其广泛的双运算放大器,它具有价格低,电压范围广等优势。本文将介绍由LM358组成的电路设计。

继续阅读 »

六月 1 2019

LM358的应用电路图

双运算放大器LM358适合于电源电压范围很宽的单电源使用,也适用于双电源工作模式,在推荐的工作条件下,电源电流与电源电压无关。其的封装形式有塑封8引线双列直插式和贴片式。本文将介绍LM358的应用电路图。

继续阅读 »

六月 1 2019

基于LM358设计的充电器电路

由于LM358内部包括有两个独立的、高增益、内部频率补偿的运算放大器,因此适合于电源电压范围很宽的单电源使用,也适用于双电源工作模式,在推荐的工作条件下,电源电流与电源电压无关。它的使用范围包括传感放大器、直流增益模块和其他所有可用单电源供电的使用运...

继续阅读 »

五月 30 2019

基于LM358的声控延时开关电路设计

LM358是将两个运算放大器集成在一起的集成电路,因此称为双运算集成电路。其的封装形式有塑封8引线双列直插式、贴片式和圆形金属壳封装等。普遍应用于信号放大、电压比较电路中。

继续阅读 »