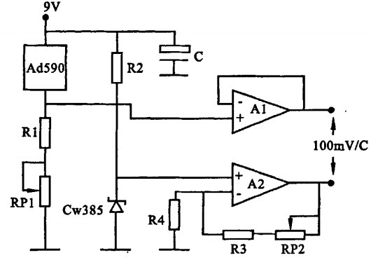
AD590是AD公司利用PN结正向电流与温度的关系制成的电流输出型两端温度传感器。由于该器件具有良好的线性特性和互换性,因此测量精度高,并具有消除电源波动的特性。本文通过分析AD590的优势, 并以节能型温、湿度控制系统为例介绍了利用AD590 测两...
AD590是美国ANALOG DEVICES公司的单片集成两端感温电流源,其输出电流与绝对温度成比例。在4V至30V电源电压范围内,该器件可充当一个高阻抗、恒流调节器,调节系数为1 µA/K。AD590适用于150°C以下、目前采用传统电气温度传感器的任何温度检测应用。
八月 12 2019
AD590是AD公司利用PN结正向电流与温度的关系制成的电流输出型两端温度传感器。由于该器件具有良好的线性特性和互换性,因此测量精度高,并具有消除电源波动的特性。本文通过分析AD590的优势, 并以节能型温、湿度控制系统为例介绍了利用AD590 测两...
七月 9 2019
本文介绍了一种适用于实验室条件下实验、研究和二次开发的数字式温度测控装置。该器件采用新型集成温度传感器AD590作为温度测量元件,并提供两个控制单元进行实验比较。通过测量和控制恒温器中的温度,获得了令人满意的结果。
七月 8 2019
AD590是常用的T/I变换器,它是AD公司利用PN结正向电流与温度的关系制成的电流输出型两端温度传感器。我国也开发出了同类型的产品SG590。在被测温度一定时,它相当于一个恒流源。AD590具有测量精度高,线性良好,互换性强的特性。当电源电压在5~...