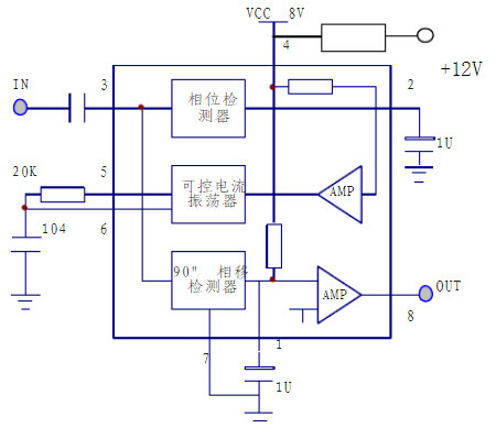
LM567为通用锁相环电路音调译码器。设计用于在通带内存在输入信号时提供饱和晶体管接地。该电路由一个由压控振荡器驱动的I和Q检波器组成,该振荡器确定解码器的中心频率。外部元件用于独立设置中心频率,带宽和输出延迟。

八月 6 2019

基于LM567的实用型液位计设计

对于中小型加油站等小型油库、贮油罐的业主来说,需要随时得知贮油量,以利于保持油料进出的基本平衡。在我国,测量油位采用的渚如磁致伸缩式液位测量仪,一方面价格太高,中小企业主不愿意承担;另一方面,安装、维护、使用不方便,带来了不必要的麻烦,因此需要一种使...

继续阅读 »

八月 5 2019

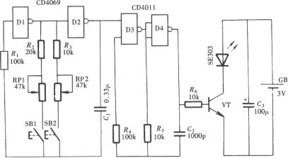
采用LM567和NE555的电子锁控制系统电路设计

由于机械锁普遍存在钥匙密匙量低、可恶意复制锁,并且机械锁因为有锁孔,露在外面会有很大的安全隐患,因此本文介绍了一种由LM567和NE555设计的二级加密电子锁控制系统电路,其是根据选频应用的相关知识和延时电路设计的基本方法,进一步融合,保证了安全性,...

继续阅读 »

六月 5 2019

基于LM567的红外线自动洗手器设计

在公共场所的卫生间,如公共厕所、餐厅的卫生间、商场的卫生间,出于现代人的卫生观念,很多人都不想用手去开或者关水龙头,所以便产生了自动出水的水龙头。自动洗手器是根据红外线反射的原理,当手放在洗手器的感应区域内,红外线发射管发出的红外光经过人体的手反射到...

继续阅读 »

六月 5 2019

LM567在超声波检测中的应用

超声波检测(Ultrasonic Testing)缩写为UT,也叫超声检测,是利用超声波技术进行检测工作的,是五种常规无损检测方法的一种。无损检测是在不损坏工件或原材料工作状态的前提下,对被检验部件的表面和内部质量进行检查的一种检测手段

继续阅读 »

六月 5 2019

基于LM567的视频信号切换电路设计

LM567是一个高稳定性的低频集成锁相环路解码器,由于其良好的噪声抑制能力和中心频率稳定性而被广泛应用于各种通讯设备中的解码以及AM、FM信号的解调电路中。本文介绍了基于LM567的视频信号切换电路设计方案。

继续阅读 »

六月 5 2019

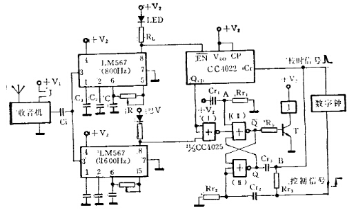
基于LM567与CMOS器件组成的校时电路

石英数字钟由于石英晶体的老化、温度的变化以及其它因素的影响,若长时间不去校正走时,累加起来的计时误差是可观的。对用户来讲,希望电子钟通电后,经过一次性调时,能准确地完成时间显示和对其它外围设备进行一系列的时间控制功能。

继续阅读 »

六月 5 2019

利用LM567设计的新型红外线测速传感器

在对机动车辆进行噪音、加速特性、最高车速、耗油量等环境保护、安全、经济数据开展检测时,都必须对车速进行测定和控制,目前国家行业标准中所规定的车速测量法大多数选用电子计时装置或秒表,测定车子行车过每段确定间距常用的時间,随后算出均值时速。一般电子计时装...

继续阅读 »

五月 30 2019

基于LM567的单/双通道红外遥控电路设计

LM567为通用音调译码器,当输入信号于通带内时提供饱和晶体管对地开关,电路由I与Q检波器构成,由电压控制振荡器驱动振荡器确定译码器中心频率。用外接元件独立设定中心频率带宽和输出延迟。主要用于振荡、调制、解调、和遥控编、译码电路。如电力线载波通信,对...

继续阅读 »

五月 30 2019

基于LM567的无线遥控电路设计

无线遥控是指实现对被控目标的非接触遥远控制,其技术在生活中已得到了广泛应用, 常用于车辆防盗系统、家庭防盗系统和其他电器遥控装置上。随着学生科技制作的展开,也成为机器人大赛等重要学生科技活动的必选组件之一。

继续阅读 »

五月 28 2019

LM567的参数及引脚功能

LM567为通用锁相环电路音调译码器,当LM567的③脚输入幅度≥25mV、频率在其带宽内的信号时,⑧脚由高电平变成低电平,②脚输出经频率/电压变换的调制信号;如果在器件的②脚输入音频信号,则在⑤脚输出受②脚输入调制信号调制的调频方波信号。用外接元件...

继续阅读 »